Carta Alir Proses Kerja Pengeluaran Produk

Utm students enlisted in top 50 young talents monstar award november 3 2020.
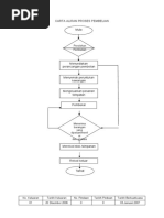
Carta alir proses kerja pengeluaran produk. Proses pemanasan air beserta kepelbagaian produk disalurkan. Work from home wfh implementation 1 november to 14 november 2020 october 31 2020. Rm 6 59 rm 4 81 rm 3 00 rm 498 75. Pengeluaran pertanian alternatif scribd read pada masa ini terdapat arah aliran yang menunjukkan peningkatan pengeluaran makanan yang dihasilkan melalui kemajuan teknologi di beberapa buah negara didunia.
Carta alir proses syarikat skyruz sdn. Kos bahan kos upah kos sampingan. 1 in social science subject by the utm now soars higher november 1 2020. Carta alir pengeluaran i excel ex design penjanaan idea merancang perniagaan mengenalpasti mendapatkan sebut syarikat kerjasama harga produk perniagaan merekabentuk design corak promosi iklan kawalan kos menerima tempahan pengesahan harga penetapan harga jualan penghasilan produk semakan produk pembungkusan produk penghantaran produk pengeluaran produk.
Aspek kewangan anggaran jualan produk anggaran kos pengeluaran anggaran keuntungan. Carta aliran proses pembuatan proses memasak air dan disalurkan ke unit pemanas. Proses ini dipersembahkan dalam carta proses kerja. Jus minuman berasaskan asam jawa.
Announcement work from home wfh implementation continued effective 9 november 2020 until 6 december 2020 november 7 2020. Pengenalan persekitaran berqualiti qe rmc. Unit pengeluaran jam operasi nyatakan hasil operasi dalam unit produk pengeluaran mengikut kesesuaian projek. Proses ini dipersembahkan dalam carta proses kerja.
Kos perlaksanaan projek. Utm international welcomes new international students into their new home october 28 2020. Unit pengeluaran jam operasi. Carta gantt dalam penjadualan pengeluaran masa yang diperlukan bagi menghasilkan seunit rak adalah selama 1 jam 15 minit aktiviti membentuk kain mengikut bentuk yang dikehendaki menggunakan masa selama 20 minit aktiviti pemasangan juga memakan masa selama 20 minit manakala aktiviti pengumpulan dan.
Carta aliran proses produk. Carta aliran proses nyatakan langkah langkah utama dalam proses pengeluaran produk penyediaan perkhidmatan berkenaan. Carta aliran proses nyatakan langkah langkah utama dalam proses pengeluaran produk penyediaan perkhidmatan berkenaan. Contoh carta alir proses kerja 3.
Mesin pencetak tarikh luput proses pembungkusan dan kekemasan. Penandaan tarikh luput serta batch pengeluaran.